九州入口
关于我们
公司简介
企业精神
资质证照
经营范围
组织机构
九州(中国)
常用法规
行业动态
公司信息
招标公告
活动剪影
竞争优势
标准起草
著作论述
操作规程
合作机构
软件开发
业绩纵览
公共建筑
公寓住宅
工业厂房
市政设施
轨道交通
水利水电
海外项目
其他项目
经营合作
合伙招募
六大特色
十大优势
合作要点
分支机构
总部
北京
山东
山西
河南
河北
江苏
云南
贵州
四川
诚聘英才
招聘通告
联系我们
招标代理合作 机电招标合作 造价咨询合作 监理合作 审计合作
联系电话
010-64512607
Menu
九州入口
关于我们
公司简介
企业精神
资质证照
经营范围
组织机构
九州(中国)
常用法规
行业动态
公司信息
招标公告
活动剪影
竞争优势
标准起草
著作论述
操作规程
合作机构
软件开发
业绩纵览
公共建筑
公寓住宅
工业厂房
市政设施
轨道交通
水利水电
海外项目
其他项目
经营合作
合伙招募
六大特色
十大优势
合作要点
分支机构
总部
北京
山东
山西
河南
河北
江苏
云南
贵州
四川
诚聘英才
招聘通告
联系我们
标准起草
标准起草
著作论述
操作规程
合作机构
软件开发
标准起草
当前位置:
首页
>>
竞争优势
>>
标准起草
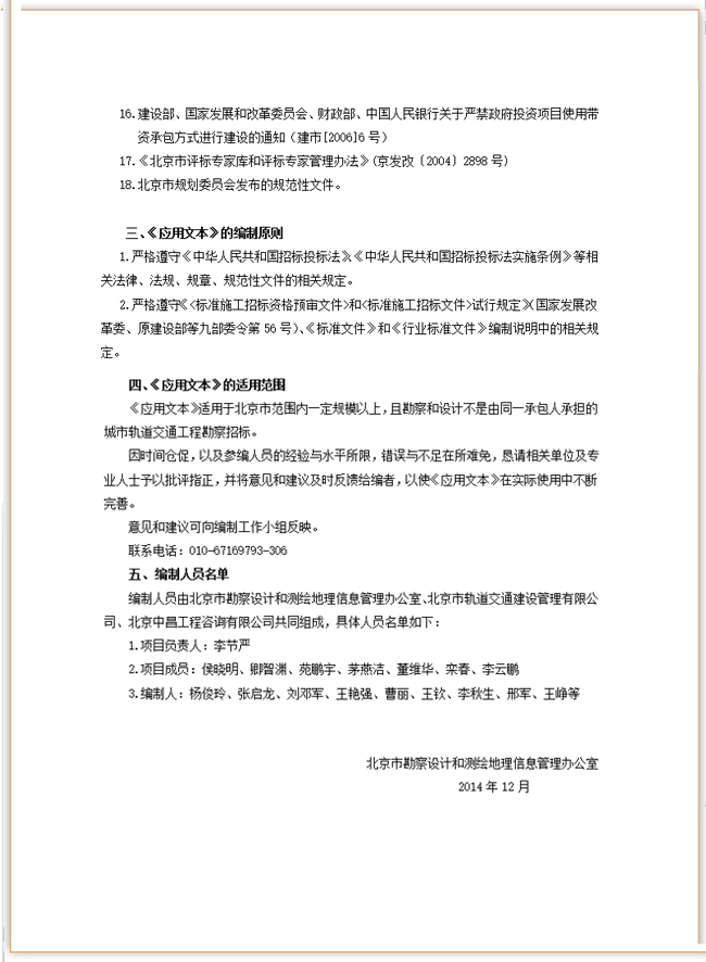
北京市标准勘察招标文件应用文本(轨道)编写人员2014
点击量:625
发布时间:2015-05-01 04:22:00
我司人员主编《北京市标准勘察招标文件应用文本》(2014年版)
上一篇:
北京市标准勘察招标文件应用文本(轨道)2014
下一篇:
北京市标准设计招标文件应用文本(轨道)2014
微信咨询
首页
电话
短信
联系
万搏网址
|
ky体育(中国)官方网站
|
IM网页版登录入口
|
九州登录
|
乐鱼官网
|
IM平台
|
三亿在线官网
|
安博官方网页版
|
贝投平台
|